Instance Verification Kit (IVK)
spin lock @ [15233+36+/linux-3.19-rc1/drivers/tty/ipwireless/hardware.c]
Instance Signature: lock
|
The Matching Pair Graph:
|
|
Function Name
|
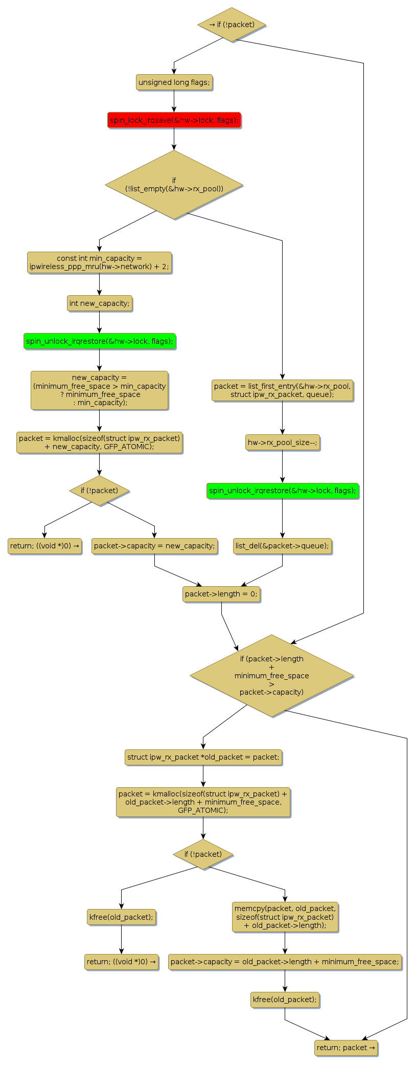
Control Flow Graph (CFG)
|
Events Flow Graph (EFG)
|
Source Correspondence
|
|
pool_allocate
|
|
|
[15079+13+/linux-3.19-rc1/drivers/tty/ipwireless/hardware.c]
|